首页 资讯 关注 科技 财经 汽车 房产 图片 视频 全国

教育

旗下栏目: 教育 体育 互联网 军事

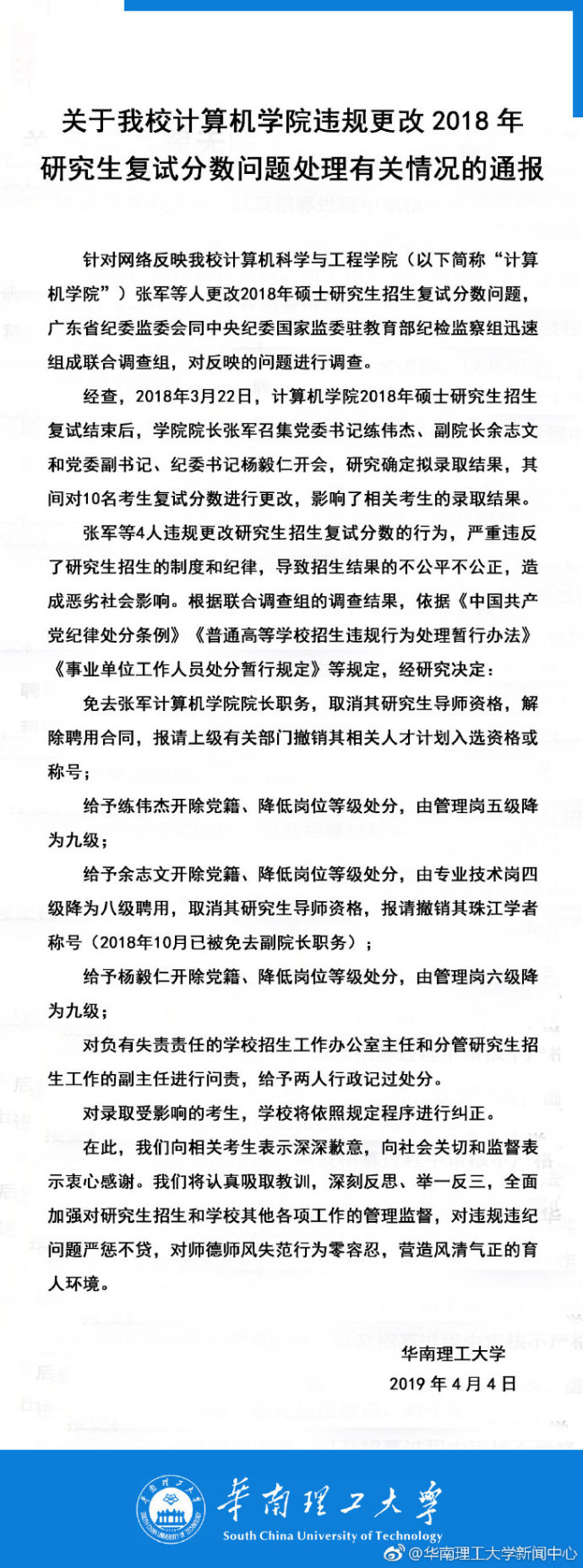
华南理工通报研究生成绩被篡改:免去计算机学院院长职务

来源:华南理工大学新闻中心 作者:admin 人气: 发布时间:2019-04-04
摘要:@华南理工大学新闻中心 4月4日消息,关于我校计算机学院违规更改2018年研究生复试分数问题处理有关情况的通报
@华南理工大学新闻中心 4月4日消息,关于我校计算机学院违规更改2018年研究生复试分数问题处理有关情况的通报 ​​​


责任编辑:admin
首页 | 资讯 | 关注 | 科技 | 财经 | 汽车 | 房产 | 图片 | 视频 | 全国
    版权所有 元方科技  技术支持:元方科技 E_mail:1689728018@qq.com 微信:i_5iecity ICP备案证书号:浙ICP备13011823号

    浙公网安备 33068102000449号

电脑版 | 移动版

浙公网安备 33068102000449号