|
近日钟南山院士关于板蓝根对新冠病毒相应有效的一句话,让部分剂型的板蓝根一度出现了脱销。 记者10月19日获悉,广州白云山就此在上交所发布公告,称其就复方板蓝根颗粒开展的抗新冠病毒体外筛选的实验结果,后续还将开展进一步工作,但相关工作尚存在一定的不确定性。同时复方板蓝根颗粒的销售预计不会对其经营业绩构成重大影响。
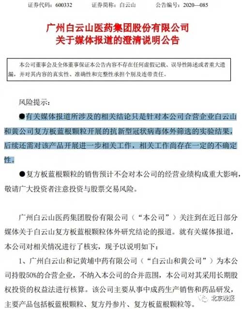
这次广州白云山医药集团股份有限公司发布了“关于媒体报道的澄清说明公告”,该公告称,广州白云山和记黄埔中药有限公司为本公司持股50%的合营企业,该公司主要从事中成药生产销售和药品研发,主要产品包括板蓝根颗粒、复方丹参片、复方板蓝根颗粒等。 公告表示,有关媒体报道所涉及的相关结论只是钟南山院士团队针对白云山和黄公司复方板蓝根颗粒开展的抗新冠病毒体外筛选的实验结果,后续还需对该产品开展进一步相关工作,且相关工作尚存在一定的不确定性。 公告称,目前板蓝根产品在国内市场已是充分竞争的产品,板蓝根颗粒、复方板蓝根颗粒已获批准的文号数量众多,板蓝根产品不是该公司或其附属企业的独家生产品种。
该公告提供的来自国家药监局的信息显示,2019年我国针对板蓝根颗粒和板蓝根共有981个批准文号。当年国内城市零售药店的相关销售额为10.6亿元。同期国内关于复方板蓝根颗粒、板蓝根、大青叶则共有147个批准文号,2019年国内相关销售额为4.3亿元。 目前,该公司及下属子公司、合营企业中仅有白云山和黄公司生产和销售板蓝根产品。 |















